Flex Gateway新着情報
Governance新着情報
Monitoring API Managerポリシー名 |
メッセージログ |
概要 |
受信した要求からの情報、バックエンドからの応答、または同じ API エンドポイントに適用されている他のポリシーからの情報を使用してカスタムメッセージを記録する |
カテゴリ |
トラブルシューティング |
使用可能な最小 Flex Gateway バージョン |
v1.0.0 |
返される状況コード |
このポリシーの戻りコードは存在しません |
ローカルモードでは、宣言型の設定ファイルを使用してポリシーを API に適用します。以下のポリシー定義とパラメーターの表を参照してください。
- policyRef:
name: message-logging-flex
config:
loggingConfiguration: <array>
- itemName: <string> // REQUIRED
itemData: //REQUIRED
message: <dataweave> // REQUIRED
conditional: <dataweave> // OPTIONAL
category: <string> // OPTIONAL
level: <string> // REQUIRED
firstSection: <bool> // OPTIONAL
secondSection: <bool> // OPTIONAL
| パラメーター | 必須または省略可能 | デフォルト値 | 説明 |
|---|---|---|---|
|
必須 |
なし |
設定の配列 |
|
必須 |
なし |
設定名。 |
|
必須 |
なし |
メッセージログに解決される DataWeave 式。サポートされる DataWeave 式についての詳細は、DataWeave 式のサポートを参照してください。 |
|
省略可能 |
|
メッセージをログに記録するかどうかに解決される DataWeave 式。サポートされる DataWeave 式についての詳細は、DataWeave 式のサポートを参照してください。 |
|
省略可能 |
デフォルトカテゴリ |
ログが実行されたパッケージとクラスを示すログメッセージプレフィックス。 |
|
必須 |
なし |
記録するメッセージのレベル ( |
|
省略可能 |
|
このポリシーが適用される順序を考慮して、API エンドポイントがコールされる前にメッセージが記録されるかどうかを示す Boolean (ブール)。 |
|
省略可能 |
|
このポリシーが適用される順序を考慮して、API エンドポイントがコールされた後にメッセージを記録するかどうかを示す Boolean (ブール)。 |
- policyRef:
name: message-logging-flex
config:
loggingConfiguration:
- itemName: "Config 1"
itemData:
message: "#[payload]"
conditional: "#[attributes.queryParams['QueryParam']=='someValue']"
level: "ERROR"
firstSection: true
- itemName: "Config 2"
itemData:
message: "#['literal string']"
level: "WARN"
secondSection: true
firstSection: true
UI からポリシーを API インスタンスに適用するときに、以下のパラメーターが表示されます。
| パラメーター | 説明 | 必須 |
|---|---|---|
Message (メッセージ) |
ログに記録するメッセージを抽出する DataWeave 式。サポートされる DataWeave 式についての詳細は、DataWeave 式のサポートを参照してください。 |
必須 |
Conditional (条件付き) |
メッセージをログに記録するかどうかを指定する DataWeave ブール式。サポートされる DataWeave 式についての詳細は、DataWeave 式のサポートを参照してください。 |
省略可能 |
Category (カテゴリ) |
ログが実行されたパッケージとクラスを示すログメッセージのプレフィックス。 |
省略可能 |
Level (レベル) |
記録するメッセージのレベル (INFO (情報)、WARN (警告)、ERROR (エラー)、DEBUG (デバッグ))。 |
必須 |
Before Calling API (API のコール前) |
このポリシーが適用される順序を考慮して、API エンドポイントがコールされる前にメッセージを記録するようにログポリシーを設定します。 |
省略可能 |
After Calling API (API のコール後) |
このポリシーが適用される順序を考慮して、API エンドポイントがコールされた後にメッセージを記録するようにログポリシーを設定します。 |
省略可能 |
メッセージログポリシーの使用方法をよく理解できるように、Les Vetments という架空の洋品小売業者を考えてみましょう。E コマースポータルを正常に運営するため、Les Vetments は Web サイト上で実行された要求の状況コードを監査する必要があります。
たとえば、顧客が商品を購入または返品したり、会社がカタログの商品を追加または削除したりした場合には、トランザクションを記録する必要があります。Les Vetments の IT マネージャーは、会社の API にメッセージログポリシーを適用して、コードを変更することなくあらゆるデータやトランザクションの変更を記録して表示できるようにします。
受信および送信 HTTP メッセージの属性を記録するため、Les Vetments では、次の UI 設定でメッセージログポリシーを API に適用します。
Message (メッセージ): #[属性]
ペイロード中の属性を記録する必要があります。
Conditional (条件): 空白
Les Vetments ではすべての属性を必要とするため、メッセージを絞り込むための式は指定しません。
Category (カテゴリ): 空白
ログ文ではプレフィックスは不要です。
Level (レベル): Info (情報)
すべての種別のメッセージを記録します。Info (情報) ログレベルには、Warn (警告)、Error (エラー)、Debug (デバッグ) ログメッセージも含まれます。
Before Calling API (API のコール前): オン
API のコール前に発生したすべてのトランザクションが記録されます。
After Calling API (API のコール後): オン
API のコール後に発生したすべてのトランザクションが記録されます。
この設定後は、顧客が Les Vetments のカタログにアクセスしたり、カートの商品を追加または削除したり、Les Vetments のカタログの商品が追加または削除されたりするたびに、ログが生成されます。
**********************************************************************
* Policy: message-logging-1351146-proxy *
* OS encoding: UTF-8, Mule encoding: UTF-8 *
* *
**********************************************************************
21:56:50.147 11/30/2020 Worker-0 [MuleRuntime].uber.06: [message-logging-771181-proxy].771181-message-logging.CPU_LITE @71625864 INFO
event:184152a0-3370-11eb-b732-0a8c1820c088 org.mule.extension.http.api.HttpRequestAttributes
{
Request path=/proxy/1
Raw request path=/proxy/1
Method=GET
Listener path=/proxy/*
Local Address=/172.25.159.101:8081
Query String=
Relative Path=/proxy/1
Masked Request Path=/1
Remote Address=/18.191.37.179:21836
Request Uri=/proxy/1
Raw request Uri=/proxy/1
Scheme=http
Version=HTTP/1.1
Headers=[
host=logging-policy.us-e2.cloudhub.io
x-real-ip=204.14.236.154
accept=*/*
user-agent=curl/7.54.0
x-forwarded-for=204.14.236.154
x-forwarded-port=80
x-forwarded-proto=http
x-sigsci-agentresponse=200
x-sigsci-mac=7caf3820a5c07d06ef827f1565678167
]
Query Parameters=[]
URI Parameters=[]
}
21:56:50.254 11/30/2020 Worker-0 [MuleRuntime].uber.07: [logging-policy].proxy.CPU_LITE @f0ce617 INFO
event:184152a0-3370-11eb-b732-0a8c1820c088 org.mule.extension.http.api.HttpResponseAttributes
{
Status Code=200
Reason Phrase=OK
Headers=[
date=Tue, 01 Dec 2020 00:56:50 GMT
content-type=application/json; charset=utf-8
set-cookie=__cfduid=d8afa23a4627ebef39cbc54fea223cb231606784210; expires=Thu, 31-Dec-20 00:56:50 GMT; path=/; domain=.typicode.com; HttpOnly; SameSite=Lax
x-powered-by=Express
x-ratelimit-limit=1000
x-ratelimit-remaining=999
x-ratelimit-reset=1606784265
vary=Origin, Accept-Encoding
access-control-allow-credentials=true
cache-control=max-age=43200
pragma=no-cache
expires=-1
x-content-type-options=nosniff
etag=W/"53-hfEnumeNh6YirfjyjaujcOPPT+s"
via=1.1 vegur
cf-cache-status=MISS
accept-ranges=bytes
cf-request-id=06bd666d0a0000386b7a1fc000000001
expect-ct=max-age=604800, report-uri="https://report-uri.cloudflare.com/cdn-cgi/beacon/expect-ct"
report-to={"endpoints":[{"url":"https:\/\/a.nel.cloudflare.com\/report?s=qUAIXoQ7qqqvFzjcwGrmK2r2PcSfDZ75jFJd0Gi0BLBUMHAcnC9wJ9I%2FEHJtk%2Bra%2FXWqkA%2F5%2FlzoWoC6YS2Lew%2BqKgjhaphHqx5WrZ0CKHMalhcM9it%2Fks0qzQGwbsRzQg%3D%3D"}],"group":"cf-nel","max_age":604800}
nel={"report_to":"cf-nel","max_age":604800}
cf-ray=5fa8d9c1a8c6386b-IAD
]
}
12:18:31.770 11/18/2020 Worker-0 agw-policy-set-deployment.01 INFO
Applied policy message-logging-1351146 version 1.0.0 to API testLoggingNew-v1-v1:16481163 (16481163) in application messagelog
ヘッダーを記録するため、Les Vetments では [Message (メッセージ)] 項目で次のコードスニペットを使用します。
#[attributes.headers]
イベントや実行したアクションに基づいてログメッセージをカスタマイズするため、Les Vetments では [Message (メッセージ)] 項目で次のコードスニペットを使用します。
#['User ' authentication.clientId ' performed action ' attributes.method ' on ' attributes.requestPath ' with Payload: ' ++ payload]
メッセージログポリシーでは、Flex Gateway でサポートされる標準の DataWeave 式と次に挙げた追加の vars DataWeave 式がサポートされています。以下の式の形式は [vars.<expressions>] (例: [vars.orgId]) となります。
orgId
masterOrgId
envId
apiId
apiName
apiInstanceName
apiVersion
receivedTs (rfc3339)
repliedTs (rfc3339、要求コンテキストでのみ使用可能)
runtimeVersion (例: v1.7.0)
hostId (例: my-host)
reqId (Flex Gateway ログでは traceId)
requestDisposition (PROCESSED または VIOLATION、要求コンテキストでのみ使用可能)
request.remoteAddress
request.method
request.requestPath
request.headers (すべてのリクエストヘッダー)
violation.clientId (応答コンテキストでのみ使用可能)
violation.clientName (応答コンテキストでのみ使用可能)
violation.policyName (応答コンテキストでのみ使用可能)
violation.violationType (VIOLATION または ERROR、応答コンテキストでのみ使用可能)
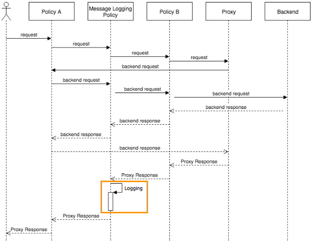
ポリシーのログ記録は次の順序で実行されます。
要求が API に送信されます。
次の条件を満たす場合は、メッセージがログに記録されます。
ポリシーに定義されているログのレベルとカテゴリが、設定ファイルに定義されたロガーに含まれている。
ポリシーの [Conditional (条件付き)] 項目が設定されていないか、または設定されている条件が満たされた。
API 応答が返されます。メッセージログポリシーは、ポリシーやフローの実行に干渉しません。
メッセージがアプリケーションログに表示されます。
メッセージログの形式は次のとおりです。
<date> [flex-gateway-envoy][<level>] wasm log <policy-name>.default.<api-name>.default.svc main: [req: <request uuid>] [accessLog] <message>
policy-name: ポリシーバインドの名前を表示します。
api-name: API インスタンスの名前を表示します。
request uuid: メッセージをトリガーした要求の一意の識別子を表示します。
API インスタンスのメッセージログポリシーを設定するときに、重要度レベルを割り当てることができます。ログレポートの各重要度レベルには、特定の情報セットが含まれます。
ログレポートには、選択した重要度レベルと階層の下位のレベルが含まれます。
たとえば、[DEBUG (デバッグ)] を選択した場合、ログレポートには [DEBUG (デバッグ)] 重要度レベルに加えて、[INFO (情報)]、[WARN (警告)]、[ERROR (エラー)] の重要度レベルが含まれます。ただし、[ERROR (エラー)] を選択した場合、ログレポートにはエラーメッセージのみが含まれます。次の表で、各重要度レベルのログに含まれる情報の種別について説明します。
| ログの重要度レベル | 説明 |
|---|---|
DEBUG |
アプリケーション開発者が使用するトレース情報。 |
INFO |
アプリケーションの進行状況を強調する情報メッセージ。 |
WARN |
潜在的な問題を示す、有害な可能性がある状況。 |
ERROR |
通常のプログラムの実行は妨げられ、アプリケーションの実行は継続できる可能性があるイベント。 |